登录
榆林市教育云平台对初中历史教学有效应用研究
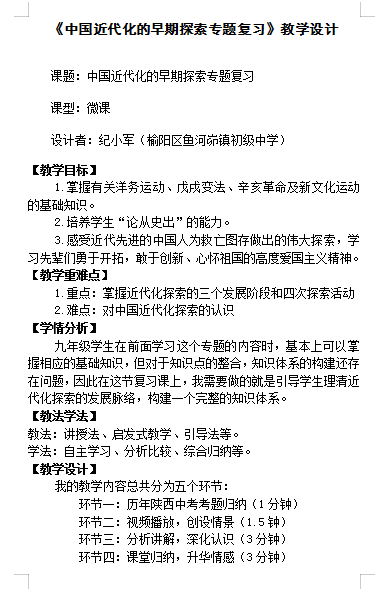
《中国近代化的早期探索专题复习》教学设计课题:中国近代化的早期探索专题复习课型:微课设计者:纪小军(榆阳区鱼河峁镇初级中学)【教学目标】1.掌握有关洋务运动、戊戌变法、辛亥革命及新文化运动的基础知识。...
《中国近代化的早期探索专题复习》教学设计 (2022-04-18 15:01)